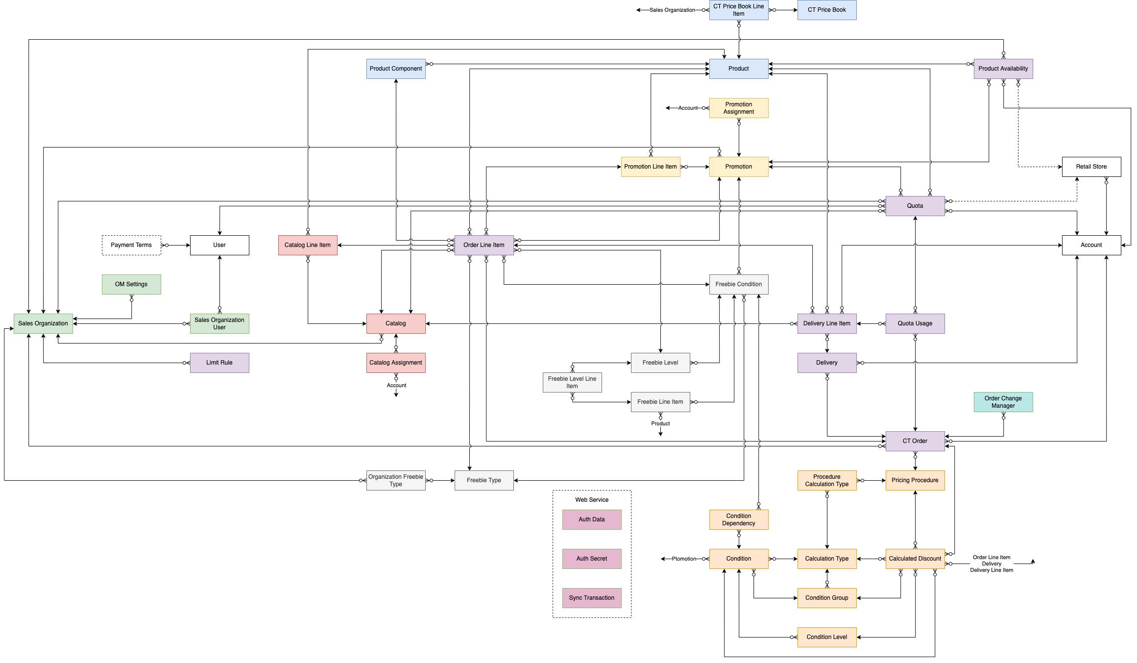
CT Orders Object Model

CT order objects make up functional countors depending on their purpose, but some play an important role in several processes.

To view the object model in a larger resolution, right-click on the image, call the context menu, and click Open Image in New Tab.
CT Orders Object Model
``