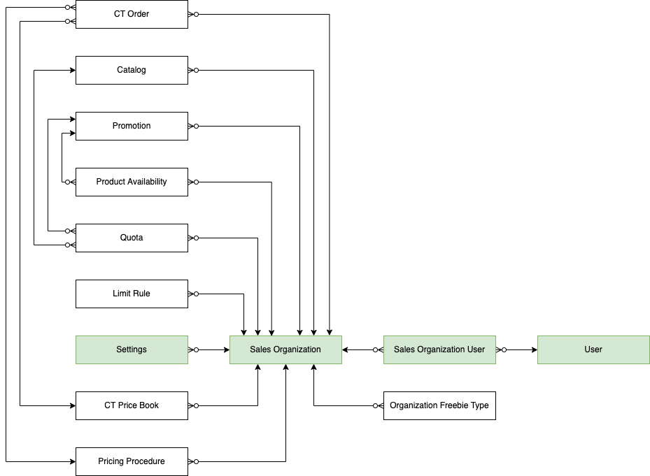
Settings and Sales Organization Data Model

The data model outlines the primary settings that define compatibility between CT Orders and a target system, such as CT CPG or CT Pharma. These settings are required for online and offline order taking.

Sales Organization Data Model
Object API Name Record Type Description

Settings

orders__OMSettings__c

  • DeliveryLineItemMapping

  • LayoutSetting

  • LimitSetting

  • ObjectSetting

  • OrderLineItemMapping

  • OrderMapping

  • SplitSetting

  • AddressSetting

  • TotalsPanelSetting

  • DeliveryMapping

  • SDKSetting

  • WebServiceSetting

The main settings are stored in the object record types.

  • mapping CT Orders and the target system objects;

  • CT Orders layouts settings for Salesforce and CT Mobile;

  • Order record types and status management;

  • General delivery and pricing settings

  • Transfer and load the master data into AWS DB.

Sales Organization User

orders__SalesOrganizationUser__c

You can specify record types if needed.

Specify users for each Sales Organization to have the ability to use CT Orders features.

Sales Organization

orders__SalesOrganization__c

You can specify record types if needed.

Stores Sales Organization data.

In the case of using data from customer ERP, it is necessary to specify the relationship between ERP and Salesforce CRM.
``