CT Order Data Model

The CT Order data model includes primary settings that define compatibility between the CT Order and related objects that store order and delivery details.

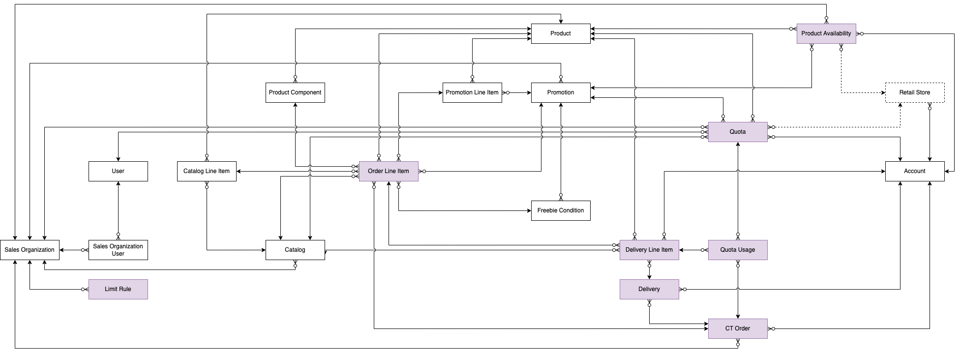
The data model shows the main relationships, giving an idea of how the logic works to create an order. Also, have a look at the Freebie data model.
CT Order Data Model
Object API Name Record Type Description

CT Order

orders__Order__c

This object is intended to store order data. Each record represents an order with specific CT Products from available Catalogs, prices from CT Price Book according to pricing procedures and discounts management, configured delivery dates, and order status.

Delivery

orders__Delivery__c

This object is intended to store dates and other related data about order deliveries.

Delivery Line Item

orders__DeliveryLineItem__c

This object is intended to store the data for each delivery in order.

Limit Rule

orders__LimitRule__c

  • Order

  • Delivery

This object is intended to store the minimum and maximum product quantity for an order and each delivery.

Order Line Item

orders__OrderLineItem__c

This object is intended to store details about related Catalog and CT Price Book, general information about promotions, discounts, and totals for each CT Product.

Quota

orders__Quota__c

  • Individual

  • Template

This object is used to allocate a fixed share of products to orders according to the conditions fulfilled.

Quota Usage

orders__QuotaUsage__c

This object is a junction object that links a quota to a certain delivery and stores all information on the quota.

Product Availability

orders__ProductAvailability__c

This object is used to track the availability status of SKUs stored at the warehouse and define specific availability dates for different departments, sales points, or clients. The availability is checked for each product in the cart during the delivery creation.

``