Support and SLA
Products
CT Mobile iOS
CT Mobile Windows
CT Orders
CT CPG
CT Pharma
CT Vision IR
CT Vision Lite
CT Sign
CT CPG
CT CPG Solution
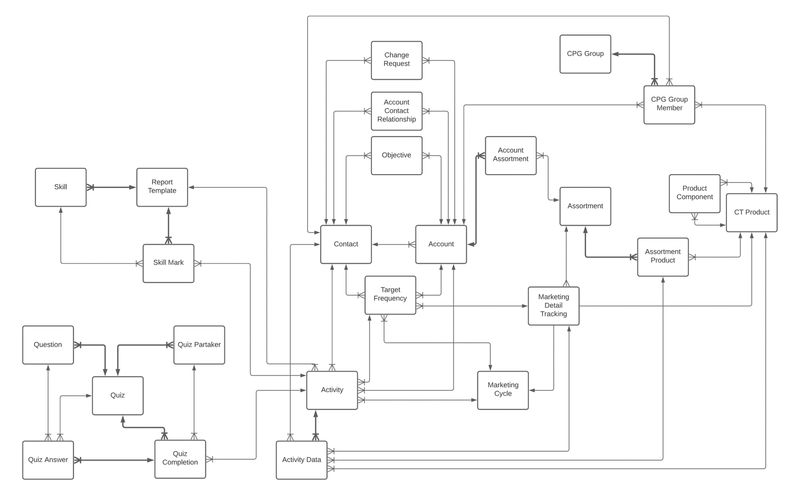
CT CPG Object Model
CT CPG Object Model